MP1002Ultra-Low IQ 650nA, 400mA Output Current, Low-Dropout Regulatorr
产品简介
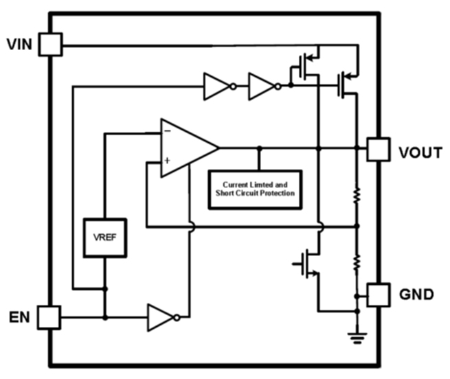
MP1002是一款超低静态电流(650nA)低压降线性稳压器(LDO),可提供最大400mA电流并具有良好的瞬态性能。MP1002 专为以极低静态电流为关键参数的应用而设计。该器件即使在压差模式下也能保持低IQ消耗,从而进一步延长电池寿命。MP1002的输出电压范围为1.0V、1.2V、1.5V、1.8V、2.5V、2.8V、3.0V、3.3V、3.6V、4.0V、4.2V和5.0V或客户指定的其他适用电压。MP1002具有用作短路保护的限流器折返电路以及用于输出引脚的输出限流器。
应用:
可穿戴电子产品,电池供电设备,参考电压源,建筑安全和视频监控设备,恒温器、烟雾和热探测器
优势和特点
Ø Operating Voltage: 1.6V-7.0V
Ø Maximum Output Current: 400mA
Ø Ultra-Low Power Consumption: 650nA(Type)
Ø High PSRR: 50dB@1KHz
Ø Output Voltage Accuracy: 1%
Ø Low Temperature Coefficient
Ø Output Voltage: 1.0V,1.2V,1.5V,1.8V,2.5V,2.8V,3.0V,3.3V,4.0V,4.2V and 5.0V Optional Fixed
Ø Current Limiting Protections
Ø Low Dropout Voltage:450mV@300mA/3.3V
Ø Short Circuit Protections
Ø Stable with 1uF Output Capacitor
关键参数
MP1002 | |
最大输出电流(Iout MAX)(A) | |
最小输入电压 (Vin MIN)(V) | |
最大输入电压 (Vin MAX)(V) | |
输出电压 (Vout)(V) | |
典型静态电流 (Iq Typ.)(uA) | |
下降电压(Dropout Voltage) (mV) | |
电源抑制比 (PSRR) (dB) | |
特性 | |
封装 |

技术文档
产品规格书
应用文档

















首页
产品中心
电话咨询
留言